About
Tentang Kami
Visi dan Misi
Dewan Komisaris dan Direksi
Penghargaan
Produk
Jaringan Kantor
Kantor KAS Kasembon
Kantor KAS DAU
Pengajuan Kredit
Laporan BPR
Publikasi
Laporan Keberlanjutan
Laporan Tahunan
Piagam Audit
Berita
Gallery
Internasional
Perbankan
Ekonomi
Kegiatan BPR PJM
Hukum
Tutorial
Pengaduan Nasabah
Main Menu
About
Tentang Kami
Visi dan Misi
Dewan Komisaris dan Direksi
Penghargaan
Produk
Jaringan Kantor
Kantor KAS Kasembon
Kantor KAS DAU
Pengajuan Kredit
Laporan BPR
Publikasi
Laporan Keberlanjutan
Laporan Tahunan
Piagam Audit
Berita
Gallery
Internasional
Perbankan
Ekonomi
Kegiatan BPR PJM
Hukum
Tutorial
Pengaduan Nasabah
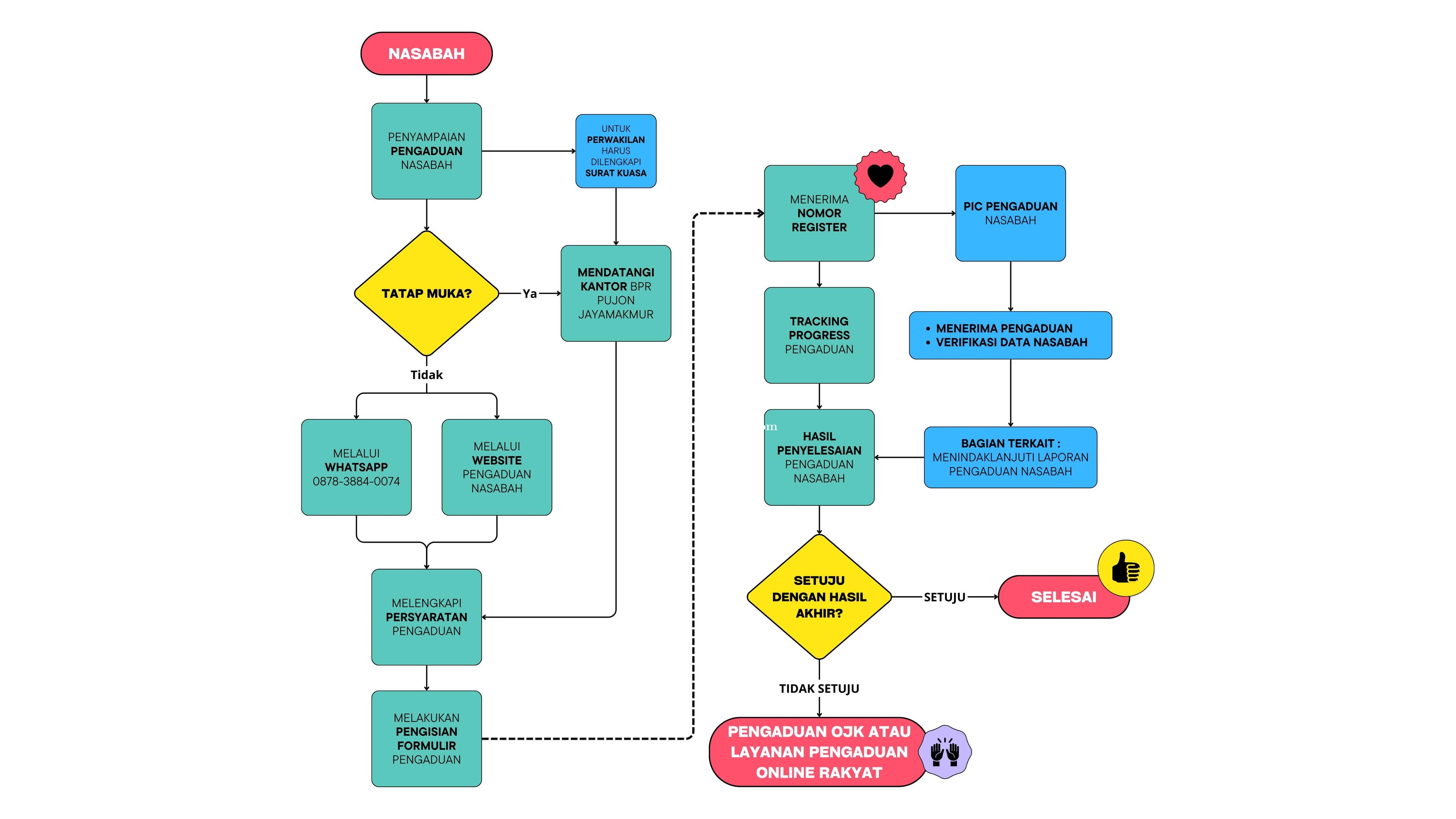
Alur Pengaduan Nasabah
14 Jan 2026 ,
IT_Pujon,
Pengaduan Nasabah
Berikut Alur Pengaduan Nasabah
Baca Lainnya
Laporan Publikasi triwulan September 2025
14 Okt 2025 ,
Laporan Publikasi
Selengkapnya
Piagam Audit
22 Sep 2025 ,
Piagam Audit
Piagam Audit BPR Pujon JayaMakmur Unduh File…
Selengkapnya
Sertifikat Keanggotaan LAPS
17 Sep 2025 ,
Perbankan
Selengkapnya
Tulis Komentar
Nama
*
E-mail
*
(Tidak ditampilkan dikomentar)
Website
Komentar
*
Kode Keamanan
*
Laporan Publikasi triwulan Desember 2025
15 Jan 2026
Pengumuman
Perubahan Nama BPR Pujon Jayamakmur
06 Des 2024
Pengumuman Libur Pilkada
26 Nov 2024
Jadwal Operasional Libur Idul Adha
14 Jun 2024
Simulasi Kredit
Kedit Kelompok
Tulis Komentar